N=Noeλt YOU MIGHT ALSO LIKE 81 terms Radiation Physics Midterm 66 terms Review Nuclear Chemistry 53 terms Nuclear Chemistry 14 terms 1801 OTHER SETS BY THIS CREATOR 5 terms AS Arch Vedbaek 7 terms Momentum 2 terms Simple Harmonic Motion terms Capacitors Features QuizletFinding the relation between T1/2 and the disintegration constant λ For this, let's input the following values in equation (5), R = (1/2)R0 and t = T1/2 So, we get T1/2 = (ln2)/ λ Or, T1/2 = 0693/ λ (7) Calculating Mean life Next, let's find the relation between the mean life τ and the disintegration constant λ1 k = ln2/t 1/2 =301/14 = 2 ln A = kt lnAo = 0027*300 ln(22) = 081 3091 lA 228 v = kA lnA = 228 A = 979 µM = 0027*979
Plos One Resting Regulatory Cd4 T Cells A Site Of Hiv Persistence In Patients On Long Term Effective Antiretroviral Therapy
T 1/2 ln2/λ
T 1/2 ln2/λ-Average life of a radioactive element is given by, τ = 1/λ Example Nuclei of a radioactive element A are being produced at a constant rate α The element has a decay constant λ At time t = 0, there are no nuclei of the element present (a) Calculate the number of nuclei A as a function of time t t1/2 = ln2 / λ = 57,8 sec In buon accordo con il valore esatto di 55,6 sec Se ti è piaciuto questo articolo puoi condividerlo sui "social" Facebook, Twitter o LinkedIn con i pulsanti presenti sotto In questo modo ci puoi aiutare !



Half Life Calculator
32 t ( ) t ln2 t ln2 2 1 N e e 2 N N t 1/ 2 t 0 0 = = 1/2−λ 1/2 ⇒ = ⇒−λ =− ⇒λ = 33 t 1/ 2 ln2 λ= AN 1 4 3 1,2110 années 5,73 10 ln2 = ⋅ − ⋅ λ= 34 λ −−λt Halflife N(T 1/2)= N 0 2 T 1/2 = ln2 λ In 1976, experiments with muons were conducted at CERN in Geneva A muon has the charge of an electron but a mass 7 mes that of the electron The muons were accelerated to v=c and the decay rate was measured and compared1 max 0(iii) N 2 =N 0 e−T1 2;
T1/2 =2602 Yr λ=ln2/2602 λ=0266 yr1 what is the difference between a)Ec b) β emission there is no Percentage of each decay type!Page 1 / 3Halflife (symbol t 1⁄2) is the time required for a quantity to reduce to half of its initial valueThe term is commonly used in nuclear physics to describe how quickly unstable atoms undergo radioactive decay or how long stable atoms survive The term is also used more generally to characterize any type of exponential or nonexponential decay For example, the medical
You know that in every dynamic 1st order reaction (a reaction with a fixed rate of promotion) we can say that half life is when N/N0=1/2 t1/2= (ln (1/2))/k = ln2/k t1/2=0693/k This formula You collect a sample of basalt from the Hawaiian Island Chain It has an Ar/K ratio of 0016 How old is this basalt sample?How much time will be requiere to lose 75% of the radiactivity?



T Norah Ali Al Moneef King Saud University Ppt Video Online Download



Bioequivalence Study Of Amitriptyline Hydrochloride Tablets In Healthy Dddt
t1/2 = (ln1/2)/λ = ln2/λ —> t1/2 = ln2/λ 2) U238 has a half life of 4,46 ·10^9 years How much U238 should be present in a sample 2,5 10^9 years old, if 2,00 grams was present initially?T 1/2 Time Terminal halflife t 1/2 = ln2 λ z t lag directly taken from analytical data Time Lagtime (time delay between drug administration and first observed concentration above LOQ in plasma) t z Time Time pa of last analytically quantifiable concentration directly taken from analytical data tT 1/2 = ln2/λ This result can normally be quoted without proof Calculating the halflife from the decay constant So in some questions you'll need to use λ but you'll only be given the halflife Worked example How to calculate the halflife of an isotope, given the decay constant



Half Life Calculator



Phosphorescence Spectra Of Gd No 3 3 Dppz Cn L Ex 390 Nm And Download Scientific Diagram
The half life, t 1/2, is equal to t 1/2 = ln2 / λ = ln2 / (60 × 60 × 60 s) = 32 × 10–5 s–1 Answer 32 × 10–5 s–1 Calculate the molar activity in Bq mol–1 A mol of Tc99m contains 6022 × 1023 nuclei As activity A = λN where N is the number of nuclei A = (32 × 10–5 s–1) × (6022 × 1023 nuclei mol1) = 19 ×To calculate the decay constant, λ, in units of 1/min we just substitute into the above equation λ = ln2 τ = ln2 30years(365days/year)(24hrs/day)(60min/hr) = 44x10−8 1 min (9) This means, that if you wait one minute, the probability that a particular radioactive Cs137 nucleus will decay is only 44×10−8, or 1 out of 23 million That is about theHalflife (t 1/2) = ln2/λ EXPLANATION The halflife depends on the temperature and pressure in general firstorder reaction but in the case of the radioactivity, there is a negligible change in the halflife by changing the temperature and pressure that's why we assume it is independent of temperature and pressure



Insects Free Full Text Inheritance Fitness Cost And Management Of Lambda Cyhalothrin Resistance In A Laboratory Selected Strain Of Ceratitis Capitata Wiedemann Html



Solved N N0 2 N0e Lambda T1 2 N N0e Lambda T T1 2 Chegg Com
T1/2 = ln2/λ what is the decay equation?Half life T 1/2 of decay or the decay constant λ are unique for each radioactive isotope T 1/2=ln2/λ Characteristic decay mechanisms, α, β, γ Activity A reveals the abundance NCalculations of the rate constant, k, and the halflife t1⁄2 = ln2/k, should be carried out for each of the individual replicate flasks, when subsamples are withdrawn from the same flask, or by using the average values, when whole flasks are harvested at each sampling time (see last paragraph in section 12)



3 8 Nuclear Physics Marksphysicshelp



A Protocol To Engineer Bacteriophages For Live Cell Imaging Of Bacterial Prophage Induction Inside Mammalian Cells Sciencedirect
Fall 11, Copyright UW Imaging Research Laboratory Image Frame Decay Correction If the acquisition time of an image frame Δt is not short compared to the(ii) the rate of decay is proportional to the amount of (radioactive) material remaining;半衰期:T1/2 衰败常数:λ 平均寿命:τ T1/2 =0693/λ τ=1/λ T1/2:是放射性核素的物理特性,可以直接查找相关资料获得 互助这道作业题的同学还参与了下面的作业题 题1: 公式λ*T=In2是怎么推出来的(λ为衰变常数T为半衰期)数学科目 根据半衰期定义有 e



1



Inspirehep Net
In this equation N can also be used to describe the count rate after a time, t, where N0 is the initial count rate and λ is the ecay constant The half life, t1/2, of a radioactive isotope is given by t1/2 = ln2/λ The count rate from a radioactive isotope was recorded for 1 minute every 5 minutes and the results are given in Table 1Question #1 a λ for 187 Re to 187 Os = 1666x1011 /yr N = N 0 eλt If t=T1/2, N=1/2N0 1/2 = eλT1/2 T 1/2 = ln2 / λ T1/2 = 416x10 10 yr b slope = (55 25) / (1400 – 600) = = e λt – 1 = e λt, λ = 1666x1011 /yr = 1666x1011 /yr * t t = 221x10 9 yr c assume y = kx b is the equation for the line T1/2 = Ln2 / λ ⇒ se despeja λ λ = Ln2 / T1/2 λ = Ln2 / 1690 años λ = *10⁻⁴ años ⁻¹ Nt = No * e^( λ* t ) Nt = g * e^( *10⁻⁴ años ⁻¹* 1000 años ) Nt = 3014 g de sustancia Publicidad Publicidad Nuevas preguntas de Matemáticas



Modern Warfare In The Th Century The Development Of Weapons Research The Development Of Weapons Laboratories The Emergence Of Modern Science Ppt Download



Radiogenic Isotopes Ppt Download
A 271 g sample of KCl is found to be radioactive It is decaying at a rate of 4490 Bq The decay is traced to an isotope of potassium, 40 K, which constitutes 117% of normal potassium Calculate the half life of this nuclide Solution t 1/2 = ln2/λ R 0 = λN 0 t 1/2 = N 0 ln2/R 0 R 0 = 4490/s, we need to find N 0T1/2 =ln 2 /λ = τ ln 2 Because, 1/λ = τ When the Half life expression can be inserted for τ in the exponential equation above, and ln2 is engaged into the base, this equation can be written as N(t) = N0 2t / t1/2 Where, N0 the first quantity of the thing that will decay t1 / 2 Half life τ Mean lifetime of the decaying quantity,For a given isotope, t1/2 is constant t1/2= ln2/λ Term Define Curie Definition Curie (Ci) amount of any radioisotope that has 37 x 10^10 atoms disintegrating per second (Most common unit of activity) Term Write the formula which defines activity in terms of the amount of material at an instant and the activity constant



Nuclear Decay



Kinetics And Drug Stability Ed
T1 2 A = ln2 λA ⇒λA= ln2 1600 =4,3·10−4año−1 T1 2 B = ln2 λB ⇒λB= ln2 1000 =6,9·10−4año−1 Si inicialmente tenían la misma cantidad de núcleos pero actualmente la roca A tiene el doble que B podemos plantear NA=N0e −λAt NB=N0e −λBt Sustituyendo en la segunda NA=2NB y dividiendo la primera entre la segunda tenemos 2=eLn(1 2)=−λT 1 2 so TEstimate the halflife using T 1 2 = ln2 λ;



Nuclear Decay



2
λ = ln 2/T 1/2 λ decay constant Remark t en T 1/2 have the same unit of time Example The halflife of I131 is 80 days i Determine the percentage of the radioactive nuclei that is disintegrated after 6 days ii After what time is 80 % disintegrated ? 2 It is given by formula T 1/2 = 0693/ λ It is given by formula T av = 1/ λ 3 Half life means 50% of original atoms decayed Average life (Mean life) means 63% of original atoms decayed 4 Since T av = 144 times T 1/2 It takes less to achieve half life It takes more time to achieve average life as compared to half lifeThe number of undecayed nuclei at time t is given by N=N 0 e−λt, where N 0 is the number of undecayed nuclei at time t=0 and λ is the decay constant;



Environmental Physics Ppt Video Online Download



Exponential Decay Wikipedia
A natural constant for each radioactive element Half life t 1/2 = ln2/λ exponential decay with time!λ = ln(2) ÷ halflife λ = ÷ 527 λ = / year Ending amount = beginning amount • e ( λ • time ) Ending amount = 63 • 2718 ( • 3 ) Ending amount = 63 • 2718 ( ) Ending amount = 63 • Ending amount = grams 2) You measure 37 grams of strontium 90 (half life = 2 years) How much was present 2 years before this?T1/2= ln2/λ = 0693/λ The activity of a sample of radioactive material (ie, a bunch of unstable nuclei) is measured in disintegrations per second, the SI unit for this being the becquerel (Bq) A more common unit is the curie (Ci) 1 Ci = 37 x 1010decays/s = 37 x 1010Bq



Molecules Free Full Text Natural Deep Eutectic Solvents Nades As A Tool For Bioavailability Improvement Pharmacokinetics Of Rutin Dissolved In Proline Glycine After Oral Administration In Rats Possible Application In Nutraceuticals



Kinetics 6 34 Half Life
λ λ ( ) 1 ( ) 0 0 λ≡decay constant;(Half life T1/2 of parent 40K = 125 × 109 years) Formulas that can help •P = P0e λ t for P & P0 •T1/2 = ln2/ λ for T1/2 & λ •D = P0(1 e λ t) for D & P0 •D = P(e λ t 1) for D & PAIPMT 00 The relation between λ and T1/2 a s (T 1/2 arrow half life) (A) T1/2=(ln 2/λ) (B) T1/2 ln2=λ T1/2=(1/λ) (D) (λT1/2)=ln 2 Che



Radioactivity Outcomes Ppt Download



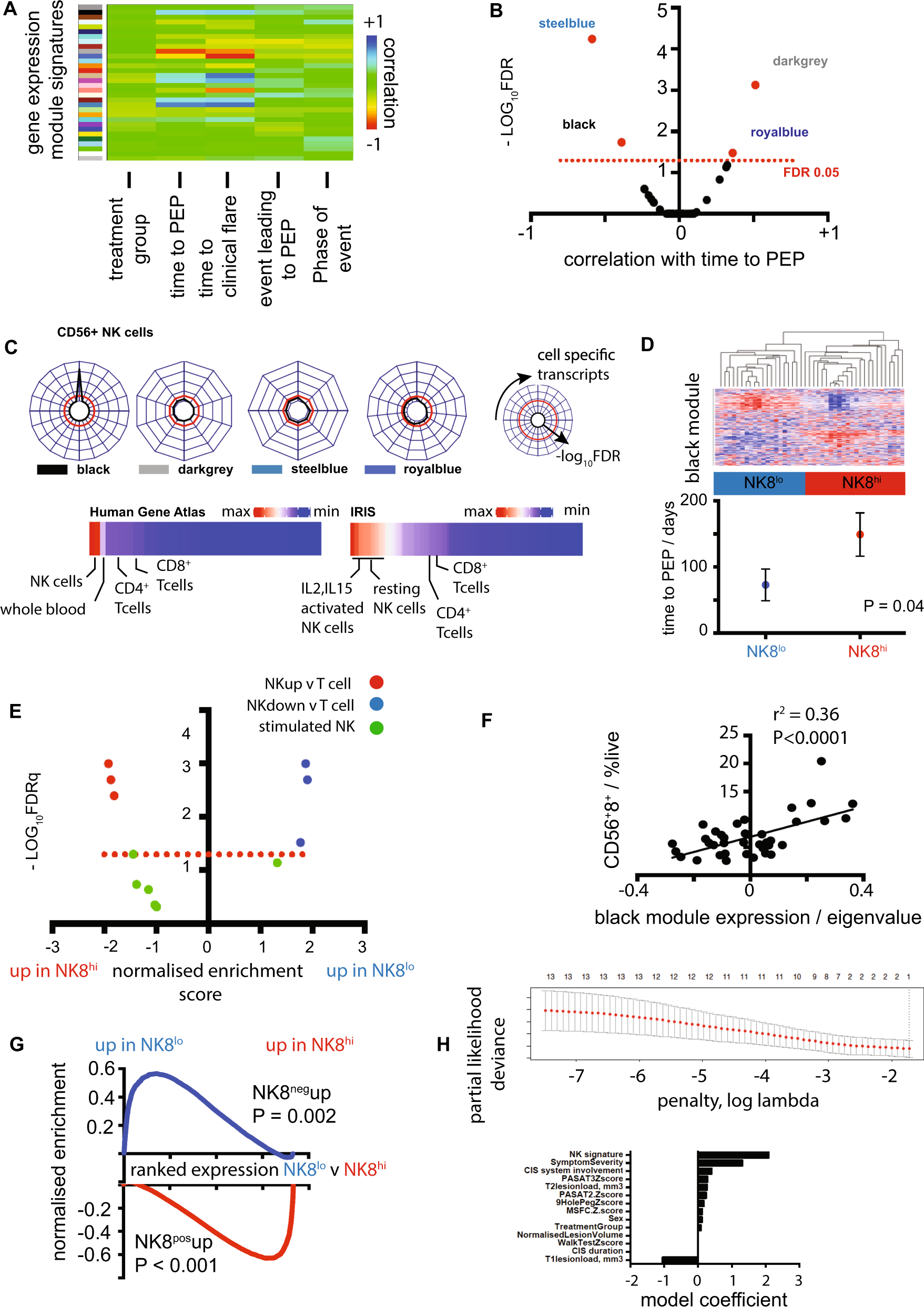
A Cd8 Nk Cell Transcriptomic Signature Associated With Clinical Outcome In Relapsing Remitting Multiple Sclerosis Nature Communications
Kirjoittaja Aihe T1/2 = ln2 / λ (Luettu 8731 kertaa) 0 jäsentä ja 1 Vieras katselee tätä aihetta emn Hypervuotaja;When we substitute this to the integrated rate equation, we get l n (1 2) = − λ × t 1 / 2 After division by 1, we get that l n (2) = λ × t 1 / 2(a) No = 2,00 g 1mol/238gU (6, 023 ·10^23)/1 mol U = 5, 06 ·10^21 atoms of uranium N(t)= 5, 06 ·10^21 ·e^(



The Mathematics Of Radioactive Decay The Decay Equation And The Decay Constant



2



Radiation Safety Physics Lecture Ppt Download



2



Radioactive Decay



2



Half Life Radioactive Iopspark



Lecture 38



Molecules Free Full Text Mapping The Photochemistry Of European Mid Latitudes Rivers An Assessment Of Their Ability To Photodegrade Contaminants Html



Bioequivalence Study Of Amitriptyline Hydrochloride Tablets In Healthy Dddt



Exponential Decay Formula Proof Can Skip Involves Calculus Video Khan Academy



Chemistry Half Life Formula



2



Half Life Wikipedia



Half Life Equations



Ppt Chapter 2 Radioactivity Powerpoint Presentation Free Download Id



Solved From The Fit Parameters Determine The Decay Constant Chegg Com



Radioactive Decay Time Measurement Physicsopenlab



What Is Half Life Of Radioactive Element Prove That T1 2 0 693 Lambda Where Lambda Is Disintegration Constant Quora



Half Life Equations



2



2



What Is Half Life Of Radioactive Element Prove That T1 2 0 693 Lambda Where Lambda Is Disintegration Constant Quora



Radioactive Decay Time Measurement Physicsopenlab



Ppt Download



How Would You Measure The Half Life Of A Radioactive Isotope Assuming The Half Life Can Be Measured In Minutes Quora



Half Life Formula Example



Half Life And Activity Physics



Radioactivity Law Of Radioactive Decay Decay Rate Half Mean Life Q A



Single Molecule Fluorescence Measurements Of The Ensemble Kinetics For Download Scientific Diagram



2



T Norah Ali Al Moneef King Saud University Ppt Video Online Download



Plos One Resting Regulatory Cd4 T Cells A Site Of Hiv Persistence In Patients On Long Term Effective Antiretroviral Therapy



Arxiv Org



Half Life Equations



Half Life Equations



2



Exponential Decay Wikipedia



Section 8 Part I Typical Questions The American Academy Of Health Physics



Section 8 Part I Typical Questions The American Academy Of Health Physics



Decay Constant Definition Formula Facts Britannica



Obese Children Require Lower Doses Of Pantoprazole Than Nonobese Peers To Achieve Equal Systemic Drug Exposures The Journal Of Pediatrics



T 1 2 Half Life Chemical Kinetics 6 Can Be Derived From Integrated Rate Law Ppt Download



1



Ppt Muon Decay Experiment Powerpoint Presentation Free Download Id



2



Half Life Is Described By The Following Equation Chegg Com



Nuclear Fusion And Radiation Pdf Free Download



Lecture 38



Solved A Radioactive Sample Can Decay By Two Different Processes The Half Life For The First Process Is T1 And That For The Second Process Is T2 The Effective Half



2



Exponential Decay Wikipedia



Metal Free Photochemical Silylations And Transfer Hydrogenations Of Benzenoid Hydrocarbons And Graphene Nature Communications



Ppt Exponential Decay Powerpoint Presentation Free Download Id



The Mathematics Of Radioactive Decay The Decay Equation And The Decay Constant



Half Life Equations



Based On The Graph Does The Half Life Obtained From Chegg Com



New Chm 152 Unit 10 Nuclear Chemistry Power Points Su13



2



Half Life Calculator



The Relation Between Half Life Period T 1 2 And Disintegration Constant Lambda Is Expressed As



2



Ppt Chapter 2 Radioactivity Powerpoint Presentation Free Download Id



2



Solved Show How You Ger Lambda Ln 2 T 1 2 Using The Chegg Com



Nuclear Decay



Nuclear Transformations And Radioactive Emissions Part I Primary Transformation Pathways Of Unstable Nuclei Springerlink



2



A Level Physics 2nd Edition Pages Ppt Download



Module 1 Energy And Decay Nuclear Physics Masterclass Student Course University Of York



11 3 Half Life And Radioisotopic Dating Chemistry Libretexts



3 8 Nuclear Physics Marksphysicshelp



What Is Half Life Of Radioactive Element Prove That T1 2 0 693 Lambda Where Lambda Is Disintegration Constant Quora



2



The Mathematics Of Radioactive Decay The Decay Equation And The Decay Constant



2



2



Environmental Radioactivity Studies In Kabul And Northern Afghanistan Pdf Free Download



Radioactivity Law Of Radioactive Decay Decay Rate Half Mean Life Q A



Radiation Counter Introduction Ppt Download



Nuclear Naval Propulsion Pdf Free Download



Has Tumor Doubling Time In Breast Cancer Changed Over The Past 80 Years A Systematic Review Dahan Cancer Medicine Wiley Online Library

